M机芯彩电场输出电路故障检修
CM2528彩电,光栅呈一条水平亮线,但伴音正常。
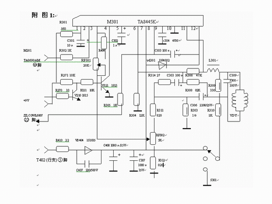
此故障现象说明开关电源、行扫描电路以及M201(TA8690AM)小信号处理电路工作基本正常,故障发生在场扫描有关电路(见附图1)。M201○30脚输出的场频方波激励脉冲信号经R302直接输入到M301(TA8445K)场输出○2脚内部的场频触发电路,经单稳态触发及斜波发生器电路处理后,形成场扫描锯齿波电压,经50Hz/60Hz场频控制输入到激励放大电路,再送到互补推挽功率放大器,放大后从○11脚输出场锯齿电流,经L301输出到偏转线圈V·DY一端,另一端经C306、R303到地。其中R303为偏转线圈串联电流负反馈电阻,锯齿波电流经R303产生锯齿波电压,再经R314、C304、R304接至TA8445K○6脚负反馈输入端,作为交流电压负反馈信号。
根据以上原理,先检测M301○11脚(场偏转输出)有约12V电压,说明M301输出级电路基本正常,检查偏转线圈也正常,估计故障发生部位为前级场扫描部分。测其Vcc1、Vcc2供电电压分别为9V、25V, 正常;再测○2、○3、○4、○5脚电压分别为0.2V、1.3V、0V、3V,均正常;而测其○6脚电压异常。拆下R304检测,正常;拆下R303检测,已开路损坏。换一新1Ω/1W电阻,彩电恢复正常。
分析:M301○6脚为负反馈输入端,而R303为偏转线圈串联电流反馈电阻,一旦R303损坏,将无法产生锯齿波电压,进一步影响到○6脚负反馈输入端电压,使场输出工作点异常,出现一条水平亮线。R303损坏,是该M机芯彩电一通病,维修时建议改为1Ω/2W电阻。
CM2529彩电,光栅呈一条水平亮线。
开机后先检查M301○1、○7、○12脚供电情况,发现除○1脚为正常9V外,○7、○12脚电压均为0V(正常值分别为25V、24.6V)。见附图,T402(行变)○5脚通过R410(保险电阻)再经VD404整流、C408滤波后向M301○7脚供电;再经VD301向○12供电。○7、○12脚同时无电压,说明R410、VD404、C408、C307中有损坏。关机测○7脚对地电阻值为0Ω,证实有短路故障。焊下7脚外接滤波电容C307(1000μF/35V),经检测确已击穿短路,换新电容后,短路现象消失,但开机仍为一条水平亮线.再查R410开路,换上2.2Ω/1W保险电阻后,故障排除。
分析:由于C307滤波电容击穿短路,造成M301场输出电路中后级电路因无工作电压,而造成无法工作,出现以上故障。
CM2539彩电,上部图像压缩,下部有拉丝现象。
根据故障现象,分析此故障一般发生在场扫描有关电路。先查M301○1、○7、○12脚供电电压,均正常;再查M301输出级及输出级到负反馈端之间的元件。先拆下输出电容C306检查其充放电过程,基本正常,但为了更快排除故障,还是将其换新。再查○11与○6脚之间R306、R314、C304等元件,以上元件的作用是起交、直流并联电压负反馈,以获得良好的场扫描线性,将C304更新,其它元件检测正常,开机,故障依旧。排除外围元件损坏的可能后,怀疑故障出在M301集成电路(各脚功能及正常电压值见下表)。测其○11脚VouT电压为8V左右,远比正常值13V低,分析M301内输出级电路有损坏。将TA8445K换新试机,故障排除。
分析:TA8445输出级采用互补推挽输出电路,即为OTL输出电路。OTL电路正常工作时,输出端直流电压约为电源电压的一半,而本例故障中此脚电压远低于正常值13V,故判断内输出级电路有元件损坏,而造成以上故障现象







