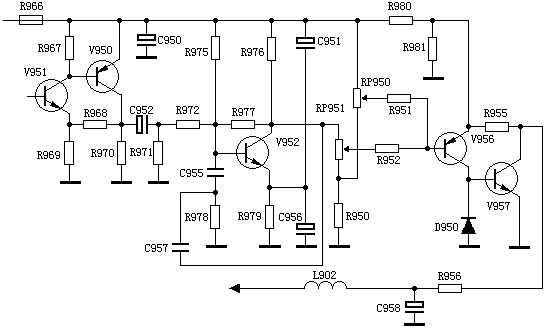
彩电分立元件组成的枕形校正典型应用电路图2

该电路摘自金星D2918机型枕校电路,和枕校电路-1相比,仅多了V951、V950两级放大,其原因是场锯齿波不是取自场偏转线圈取样电阻,而是从TDA8838的(46)脚取得,因幅度较小,所以加了两级放大。
上一篇:彩电分立元件组成的枕形校正典型应用电路图1[ 09-03 ]
下一篇:彩电分立元件组成的枕形校正典型应用电路图3[ 09-03 ]
发表评论:

该电路摘自金星D2918机型枕校电路,和枕校电路-1相比,仅多了V951、V950两级放大,其原因是场锯齿波不是取自场偏转线圈取样电阻,而是从TDA8838的(46)脚取得,因幅度较小,所以加了两级放大。