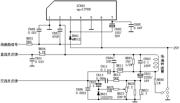
uPC1378H场扫描功放典型应用电路图

文章来源:本站原创 作者:huangyong 发布时间:2006年09月03日 字号:

    uPC1378H引脚功能:

1脚:0V——地

2脚:12V——场输出

3脚:26V——自举电压输入

4脚:0.8V——场推动信号输入

5脚:0V——外接退耦电容

6脚:26V——电源输入

7脚:1.8V——自举电压输出

发表评论: