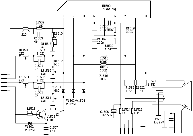
TDA6103组成的彩电视放典型应用电路图

TDA6103内含三组视频输出放大器,视频带宽达7.5MHZ,内设过热保护、防CRT跳火保护,图为TDA6103在长虹D2191机型上的应用。
TDA6103的(1)、(2)、(3)脚为R、G、B输入脚,(7)、(8)、(9)脚为R、G、B输出端。RP1504、RP1506为暗平衡调节电位器,RP1513、RP1514、RP1515为亮平衡调节电位器。
V1501及周边元件组成关机消亮点电路。正常工作时,8V电压经R1526加到V1501的B极,同时经V1502加到V1501的E极,由于有V1502的存在,此时V1501的B极电压比E极电压高0.6V左右,V1501截止,V1501对视放电路无影响,同时,C1507上被充上近8V的电压
当关机时,8V电压消失,但由于C1507上的电压不能突变,因而造成V1501因正偏而导通,C1507上的电压V1501的C极、V1503-V1505加到TDA6103的(1)、(2)、(3)脚,使内部三视放管饱和导通,(7)、(8)、(9)脚电压迅速下降,显象管束电流增大,显象管高压电容上积存电荷被迅速放掉,达到了关机消亮点的目的。
上一篇:TDA6101组成的彩电视放典型应用电路图[ 09-03 ]
下一篇:TDA6107组成的彩电视放典型应用电路图[ 09-03 ]
发表评论:





