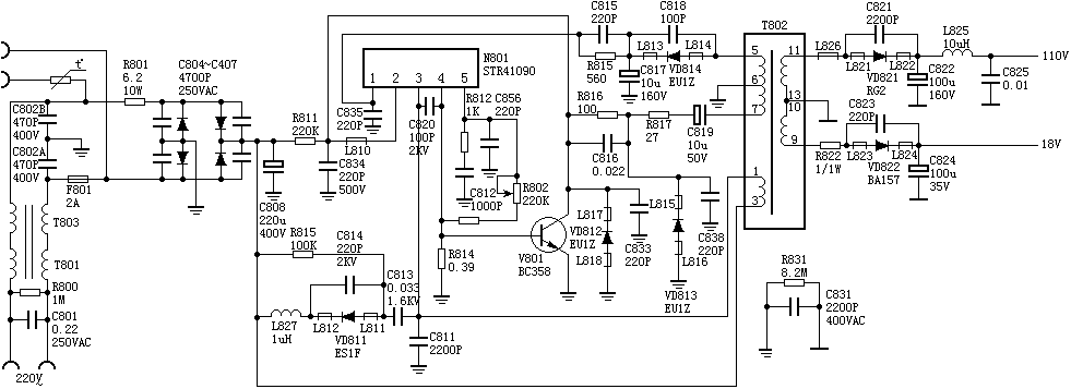
STR41090电源电路原理介绍
STR41090电源属于自激式并联型开关电源,适应电网电压能力为150-280V。
振荡过程
C808上约300V直流电压经R811加到N801的(2)脚内部开关管的B极,同时经T802的(1)、(3)绕组加到N801的(3)脚内部开关管的C极,开关管开始导通,电流流过T802的(1)、(3)绕组,在(1)、(3)绕组产生感应电压,极性为(3)正(1)负,经耦合,在(6)、(7)绕组也产生感应电压,极性为(7)正(6)负,此正反馈电压经C819、R817、R816送回到N801的(2)脚,使开关管电流进一步增大,雪崩的过程使开关管迅速饱和。
开关管饱和期间,T802(1)、(3)绕组的电流线性增大,VD821、VD822截止,T802储存磁场能量。由于C819不断被充电,使N801的(2)脚电压不断下降,到某一时刻,N802(2)脚上的电压不能维持内部开关管的饱和,开关管退出饱和状态,C极电流减小,T802各绕组的感应电压极性全部翻转,反馈绕组(6)、(7)脚的电压极性为(6)正(7)负,经C819、R817、R816送到N801的(2)脚,使N801(2)脚电压进一步减小,又一雪崩过程使开关管迅速截止。
开关管截止期间,VD821导通,在C822电容上形成112V电压;VD822也导通,在C824电容上形成18V电压,T802储存的磁场能量被释放。另一方面,C819上的电压经R817、R816、VD812、VD813放电,同时300V电压经R811给C819反向充电,这两个因素使C819左端的电压回升,即N801(2)脚的电压回升,当(2)脚电压上升0.6V以上时,开关管再次导通,开始下一周期的振荡。
稳压电路
稳压电路由STR41090内部完成,T802的(5)、(6)脚为取样绕组,经VD814整流、C817滤波,在C817上形成取样电压,在正常情况下,C817上的电压约为84V,若输出电压112V升高,则取样电压也必定升高,该取样电压经R815送到N801的(1)脚,通过内部调节,最终使输出电压稳定在112V。
保护电路
R814、V801为开关管过流保护电路,R814串在开关管E极与地之间,R814上的压降反映了开关管电流的大小,在正常情况下,R814上的电压不能使V801导通,一旦开关管过流,R814上的压降增大,使V801导通,N801的(2)脚被V801短路到地,阻止了开关管过流的可能。
R812、C812为软起动电路,利用C812两端电压不能突变的特点,每次开机瞬间,N801的(5)脚经R812瞬间接地,使内部开关管瞬间截止,以避免在开机瞬间开关管饱和时间过长而损坏。






