长虹N2918电源电路原理介绍
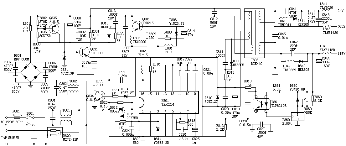
长虹N2918电源为采用TEA2261的它激式开关电源,关于TEA2261的工作原理请参见“金星C6458电源”,长虹N2918电源和金星C6458电源的区别仅在于,长虹的电源用光耦取代了金星电源中的隔离变压器T802。

上一篇:长虹CH-10电源电路原理介绍[ 09-02 ]
下一篇:福日F24机芯电源电路原理介绍[ 09-02 ]
发表评论:
长虹N2918电源为采用TEA2261的它激式开关电源,关于TEA2261的工作原理请参见“金星C6458电源”,长虹N2918电源和金星C6458电源的区别仅在于,长虹的电源用光耦取代了金星电源中的隔离变压器T802。
