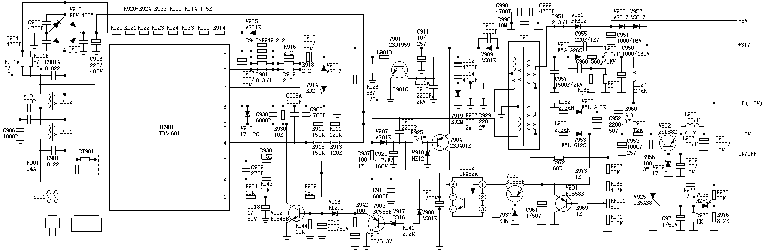
福日F24机芯电源电路原理介绍
福日F24机芯电源电路原理介绍:

TDA4601引脚功能及参考电压:
1脚:4.2V——基准电压输出端
2脚:0.1V——触发信号输入端
3脚:2.1V——稳压控制端
4脚:2.1V——箝位电压控制端
5脚:7.7V——保护输入端
6脚:0V——地
7脚:2.0V——负反馈
8脚:2.0V——激励脉冲输出
9脚:12V——电源
上一篇:长虹N2918电源电路原理介绍[ 09-02 ]
下一篇:金星C6458电源电路原理介绍[ 09-02 ]
发表评论:





