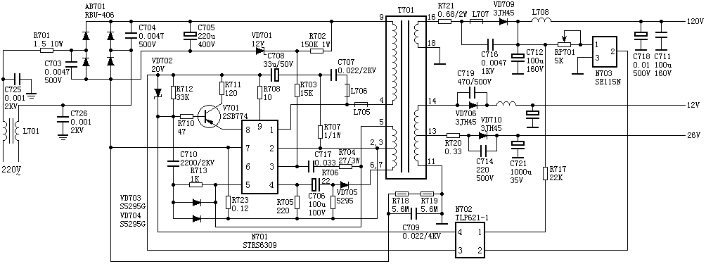
STR6309电源电路原理介绍
采用STR6309厚膜电路的彩电在社会上有一定的数量,如康佳T06系列、长城画龙系列、创维、金星等一些型号的彩电均采用此电路。
振荡过程
C705上约300V的直流电压,经R702、R703加到N701的(3)脚,即内部开关管的B极,同时300V电压经T701的(9)、(4)绕组加到N701的(1)脚,即内部开关管的C极,开关管开始导通,T701的(9)、(4)绕组产生感应电压,经T701耦合,在(2)、(5)绕组也产生感应电压,极性为(5)正(2)负,T701(5)脚电压经R704、C717送到N701的(3)脚,使内部开关管电流进一步增大,如此循环使开关管迅速饱和。
开关管饱和以后,T701(9)、(4)绕组的电流线性增长,T701储存磁场能量,(2)、(5)绕组对C717充电,充电的结果是C717左端的电压越来越低,使开关管的B极电压逐渐下降,到一定的时刻,开关管将退出饱和状态。一旦开关管退出饱和状态,则C极电流将减小,T701各绕组的感应电压极性全部翻转,经R704、C717反馈后使开关管迅速截止。
开关管截止后,T701(5)脚输出的电压送到N701的(5)脚,经N701内部整流后从(9)脚输出、R708限流、C708滤波,得到约-7V电压,该电压为V701的工作电压。同时,VD709、VD706、VD710均导通,输出120V、12V、26V三组电压,即T701内部的磁场能转为电能以驱动负载。开关管截止期间,C717通过R704、T701的(5)、(2)绕组、及N701内部二极管放电,同时300V电压经R702、R70给C717充电,使N701(2)脚的电压逐渐上升,一旦使内部开关管导通,便开始了下一周期的振荡。
稳压电路
稳压电路由N703、N702、V701完成。N703为取样稳压电路,其(1)脚经RP701在主电源上取样,主电源输出电压的变化,会影响N703(2)脚输出电流的变化,从而影响了光耦N702的导通程度,也就影响了V701的导通程度,通过改变N701(8)脚的电位,最终使输出电压稳定。






