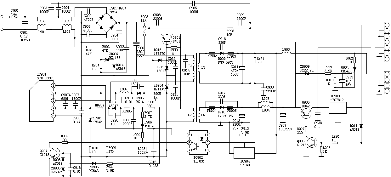
日立A1PM8C电源电路原理介绍
日立A1PM8C机芯彩电机型有:日立25M8C、25M8C-041、25M8C-042、29M8C等。该电源能适应90V-260V电网电压。
振荡过程
220V交流电压经全波整流,在C906上产生约300V的直流电压,经T901的L1绕组加到IC901的(3)脚,同时220V经半波整流,再经R942、R903、R904加到IC901的(2)脚,IC901内部开关管开始导通,T901中L1中电流增大,绕组L2中感应出正反馈电压,该电压经Q901、D905、L907加到IC901的(2)脚,于是IC901内部开关管迅速饱和。
开关管导通期间,L2绕组一方面经R906、R907向C905充电,另一方面经R909向C909充电,C909充电的结果是IC901(1)脚的电位逐渐下降,当(1)脚电压比(4)脚电压低0.7V左右时,内部三极管导通,对开关管的B极分流,使开关管退出饱和状态,导致L1、L2绕组的感应电压极性发生翻转,正反馈的结果使开关管迅速截止。开关管导通期间,T901储存磁场能量。
开关管截止期间,C505通过IC901内部三极管放电,C909通过D906、R907放电,T901储存的磁场能量向负载释放,在C911上形成111V电压,在C912上形成15V电压。随着T901能量的释放、C909经D906、R907放电,IC901(2)脚电位逐渐上升,内部开关管将再次导通,开始新一轮振荡。
Q901、R930、ZD904、D916等元件组成的串联型稳压电路作用是,使开关管在导通时B极(即IC901的(2)脚)电压保持稳定。
稳压电路
稳压电路由IC904、IC902、IC901的(1)、(5)脚等元件组成。输出电压发生波动时,由IC904检测,控制IC902(光耦)的导通程度,进而控制IC901(1)、(5)脚的电流,通过IC901内部控制开关管的导通时间,即可实现稳压。






